
Thanks to @Mahdi_seda from the zkLogin team for his kind review.
In the digital age, authentication remains a critical yet flawed process. Traditional methods, such as passwords and OAuth, expose users to risks like data breaches, phishing attacks, and overreliance on third parties. In blockchain, these issues are compounded by the complexity of managing private keys. Enter zkLogin, a groundbreaking technology by Sui Blockchain, which leverages zero-knowledge proofs to redefine secure, private, and user-friendly authentication.
Passwords are like exes: you shouldn’t keep too many.
At its core, zkLogin represents a shift in blockchain accessibility. By leveraging zero-knowledge proofs, specifically zk-SNARKs using the Groth16 protocol, zkLogin allows users to prove they possess valid OAuth credentials without revealing the credentials themselves on-chain. This eliminates one of the most significant barriers to blockchain adoption - the complexity of managing cryptographic keys while maintaining the self-custody principles that make blockchain valuable in a user-friendly manner and non-custodial manner.
zkLogin makes singing as-easy-as logging into your Google or Facebook account.


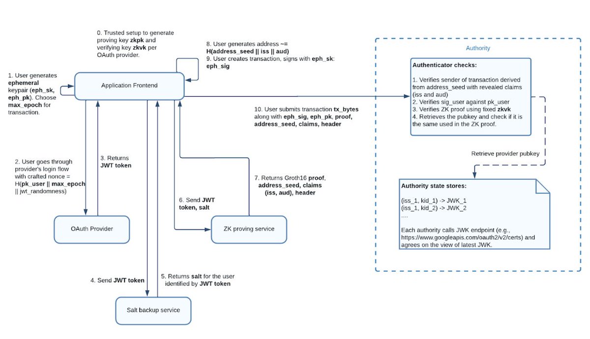
zkLogin leverages the OpenID Connect OAuth flow to authenticate users, generating a JSON Web Token (JWT) from an OpenID Provider (OP). The process involves several steps to ensure security and privacy:
This process abstracts the complexity of traditional blockchain wallets, making interactions as seamless as logging into a web application while maintaining decentralization and security.
zkLogin has been used for over 7.6 million transactions. With around 2.4 million unique proofs as of Mar 14, 2025.

zkLogin offers several compelling benefits that address key barriers to blockchain adoption:

While zkLogin is innovative, it is not without challenges, which must be considered for a balanced assessment:
Good UX is like oxygen - you only notice when it's missing.
zkLogin has far-reaching implications for the blockchain ecosystem, particularly in terms of user experience, security, and adoption:

Traditional blockchain wallets, while secure, are often cumbersome for the average user. Managing private keys, mnemonic phrases, or hardware wallets can be daunting, especially for those new to the space. This complexity has been a significant barrier to mass adoption, as highlighted in research such as zkLogin: Privacy-Preserving Blockchain Authentication with Existing Credentials. zkLogin addresses these challenges by:
zkLogin is already being implemented in various practical scenarios within the Sui ecosystem, demonstrating its versatility and potential impact: